标准?对照 >> 其它
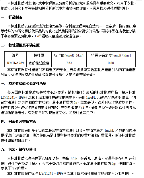
土壤中水解性总酸度分析标准物?/div>
产品介绍
如需其他标准值的标准物质,联系我们客服、/em> |
相关产品
|




